书刊名称:医疗健康法律通讯2026年2月版
发布作者:FLBOOK会员
发布时间:2026-03-03
阅读次数:33
书刊简介:医疗健康法律通讯2026年2月版
其他信息:《医疗健康法律通讯2026年2月版》电子宣传画册作品由FLBOOK会员于2026-03-03制作并发布于FLBOOK电子杂志制作平台。FLBOOK是一款HTML5电子杂志、电子书刊、电子画册制作平台,使用FLBOOK可以快速制作和发布电子书刊作品。
医疗健康法律通讯...
推动物联网产业创...
中华人民共和国金...
GB+48001...
中华人民共和国生...
《人工智能安全治...
知识产权信息分析...
杜某某陆某化工昆...
高质量数据集实践...
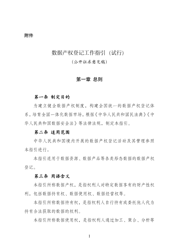
《数据产权登记工...
涉及标准的发明专...
关于境内资产境外...
全球数字治理蓝皮...
汽车数据出境安全...
商业秘密保护规定