书刊名称:第279条招摇撞骗罪
发布作者:FLBOOK会员
发布时间:2025-12-11
阅读次数:148
书刊简介:第279条招摇撞骗罪
其他信息:《第279条招摇撞骗罪》电子宣传画册作品由FLBOOK会员于2025-12-11制作并发布于FLBOOK电子杂志制作平台。FLBOOK是一款HTML5电子杂志、电子书刊、电子画册制作平台,使用FLBOOK可以快速制作和发布电子书刊作品。
第175条之1骗...
第176条非法吸...
第177条伪造、...
第177条之1第...
第178条第1款...
第178条第2款...
第179条擅自发...
第186条违法发...
第187条吸收客...
第188条违规出...
第189条对违法...
第191条洗钱罪
第192条集资诈...
第193条贷款诈...
第194条第2款...
第194条第1款...
第195条信用证...
第196条信用卡...
第197条有价证...
第198条保险诈...
第201条逃税罪
第202条抗税罪
第203条逃避追...
第204条骗取出...
第205条虚开增...
第205条之1虚...
第206条伪造、...
第207条非法出...
第208条非法购...
第209条第1款...
第209条第2款...
第209条第3款...
第209条第4款...
第210条之1持...
第213条假冒注...
第214条销售假...
第215条非法制...
第216条第1款...
第217条侵犯著...
第218条销售侵...
第219条侵犯商...
第219条之1为...
第221条损害商...
第222条虚假广...
第223条串通投...
第224条合同诈...
第224条之1组...
第225条非法经...
第226条强迫交...
第227条第1款...
第227条第2款...
第228条非法转...
第229条提供虚...
第229条第3款...
第230条逃避商...
第233条过失致...
第234条之1组...
第235条过失致...
第232条故意杀...
第236条强奸罪
第234条故意伤...
第236条之1负...
第237条第1、...
第237条第3款...
第238条非法拘...
第239条绑架罪
第240条拐卖妇...
第241条收买被...
第242条聚众阻...
第243条诬告陷...
第244条强迫劳...
第244条之1雇...
第245条非法侵...
第245条非法搜...
第246条诽谤罪
第246条侮辱罪
第247条刑讯逼...
第247条暴力取...
第248条虐待被...
第249条煽动民...
第250条出版歧...
第251条非法剥...
第251条侵犯少...
第252条侵犯通...
第253条私自开...
第253条之1侵...
第254条报复陷...
第255条打击报...
第256条破坏选...
第257条暴力干...
第258条重婚罪
第259条破坏军...
第260条之1虐...
第261条遗弃罪
第262条拐骗儿...
第262条之1组...
第262条之2组...
第263条抢劫罪
第260条虐待罪
第264条盗窃罪
第266条诈骗罪
第267条抢夺罪
第270条侵占罪
第268条聚众哄...
第271条职务侵...
第272条挪用资...
第273条挪用特...
第274条敲诈勒...
第275条故意毁...
第276条之1拒...
第277条1-4...
第277条第5款...
第278条煽动暴...
第279条招摇撞...
第280条第1款...
第280条第2款...
第280条第3款...
第280条之1使...
第280条之2冒...
第284条之1第...
第285条第1款...
第287条之2帮...
第290条第1款...
第292条聚众斗...
第293条寻衅滋...
第294条第1款...
第295条传授犯...
第303条第1款...
第303条第2款...
第305条伪证罪
第318条组织他...
第335条医疗事...
第382条贪污罪
第175条高利转...
第174条第2款...
第174条第1款...
第173条变造货...
第172条持有、...
第171条第2款...
第171条第1款...
第170条伪造货...
第169条之1背...
第169条徇私舞...
第168条国有公...
第167条签订、...
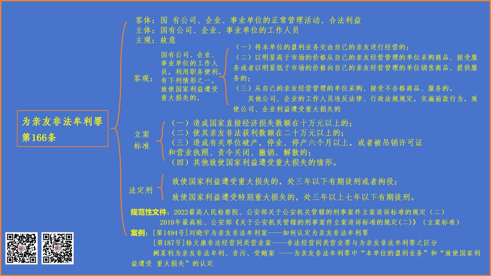
第166条为亲友...
第165条非法经...
第164条第2款...
第164条第1款...
第163条非国家...
第162条之2虚...
第162条之1隐...
第162条妨害清...
第161条违规披...
第160条欺诈发...
第159条虚假出...
第158条虚报注...
第153条第15...
第152条第2款...
第152条第1款...
第151条第3款...
第151条第2款...
第151条第1款...
第148条生产、...
第147条生产、...
第146条生产、...
第145条生产、...
第144条生产、...
第143条生产、...
第142条之1妨...
第142条生产、...
第141条生产、...
第140条生产、...
第139条之1不...
第139条消防责...
第138条教育设...
第137条工程重...
第136条危险物...
第135条重大劳...
第135条之1大...
第134条之1危...
第134条第2款...
第134条第1款...
第133条之2妨...
第133条之1危...
第133条交通肇...
第132条铁路运...
第131条重大飞...
第130条非法携...
第129条丢失枪...
第128条第2、...
第128条第1款...
第127条第2款...
第127条第1款...
第126条违规制...
第125条第2款...
第125条第1款...
第124条第2款...
第124条第1款...
第123条暴力危...
第122条劫持船...
第121条劫持航...
第120条组织、...
第120条之6非...
第120条之5强...
第120条之4利...
第120条之3宣...
第120条之2准...
第120条之1帮...
第119条第2款...
第118条第11...
第117条第11...
第116条第11...
第115条第2款...
第114条第11...
第384条挪用公...
第387条单位受...
第388条之1利...
第385条受贿罪
第389条第39...
第281条非法生...
第282条第1款...
第282条第2款...
第283条非法生...
第284条非法使...
第285条第2款...
第285条第3款...
第286条破坏计...
第286条之1拒...
第287条之1非...
第288条扰乱无...
第290条第2款...
第290条第3款...
第290条第4款...
第291条聚众扰...
第291条之1第...
第291条之2高...
第293条之1催...
第294条第2款...
第294条第3款...
第296条非法集...
第297条非法携...
第298条破坏集...
第299条侮辱国...
第299条之1侵...
第300条第1款...
第300条第2款...
第301条第1款...
第301条第2款...
第302条盗窃、...
第303条第3款...
第304条故意延...
第306条辩护人...
第307条第1款...
第307条第2款...
第307条之1虚...
第308条打击报...
第308条之1第...
第309条扰乱法...
第310条窝藏、...
第311条拒绝提...
第312条掩饰、...
第313条拒不执...
第314条非法处...
第315条破坏监...
第316条第1款...
第316条第2款...
第317条第1款...
第317条第2款...
第319条骗取出...
第320条出售出...
第320条提供伪...
第321条运送他...
第322条偷越国...
第323条破坏界...
第323条破坏永...
第324条第1款...
第324条第2款...
第324条第3款...
第325条非法向...
第326条倒卖文...
第327条非法出...
第328条第1款...
第328条第2款...
第329条盗窃、...
第329条擅自出...
第330条妨害传...
第331条传染病...
第332条妨害国...
第333条非法组...
第333条强迫卖...
第334条第1款...
第334条第2款...
第334条之1非...
第336条第1款...
第336条第2款...
第336条之1非...
第337条妨害动...
第338条第34...
第339条第1款...
第339条第2款...
第340条、第3...
第341条第1款...
第341条第2款...
第341条第3款...
第342条第34...
第342条之1第...
第343条第1款...
第343条第2款...
第344条第34...
第344条之1第...
第345条第1款...
第345条第2款...
第345条第3款...
第347条第35...
第348条非法持...
第349条包庇毒...
第349条窝藏、...
第350条非法生...
第351条非法种...
第352条非法买...
第353条第1款...
第353条第2款...
第354条容留他...
第355条非法提...
第355条之1妨...
第358条第1-...
第358条第4款...
第359条第1款...
第359条第2款...
第360条传播性...
第363条第1款...
第363条第2款...
第364条第1款...
第364条第2款...
第365条组织淫...
第368条第1款...
第368条第2款...
第369条第1款...
第369条第2款...
第370条第1款...
第370条第2款...
第371条第1款...
第371条第2款...
第372条冒充军...
第373条雇用逃...
第373条煽动军...
第374条接送不...
第375条第1款...
第375条第2款...
第375条第3款...
第376条第1款...
第376条第2款...
第377条战时故...
第378条战时造...
第379条战时窝...
第380条战时拒...
第381条战时拒...
第390条之1对...
第391条对单位...
第392条介绍贿...
第393条单位行...
第395条第1款...
第395条第2款...
第396条第1款...
第396条第2款...
第397条滥用职...
第397条玩忽职...
第398条故意泄...
第398条过失泄...
第399条第1款...
第399条第2款...
第399条第3款...
第399条之1枉...
第400条第1款...
第400条第2款...
第401条徇私舞...
第402条徇私舞...
第403条滥用管...
第404条徇私舞...
第405条第1款...
第405条第2款...
第406条国家机...
第407条违法发...
第408条环境监...
第408条之1食...
第409条传染病...
第410条非法低...
第410条非法批...
第411条放纵走...
第412条第1款...
第412条第2款...
第413条第1款...
第413条第2款...
第414条放纵制...
第415条办理偷...
第416条第1款...
第416条第2款...
第417条帮助犯...
第418条招收公...
第419条失职造...
第421条战时违...
第422条拒传、...
第422条隐瞒、...
第423条投降罪
第424条战时临...
第425条擅离、...
第426条阻碍执...
第427条指使部...
第428条违令作...
第429条拒不救...
第430条军人叛...
第431条第1款...
第431条第2款...
第432条故意泄...
第432条过失泄...
第433条战时造...
第434条战时自...
第435条逃离部...
第436条武器装...
第437条擅自改...
第438条盗窃、...
第439条非法出...
第440条遗弃武...
第441条遗失武...
第442条擅自出...
第443条虐待部...
第444条遗弃伤...
第445条战时拒...
第446条战时残...
第447条私放俘...
第448条虐待俘...
《全国人民代表大...
第102条背叛国...
第103条第1款...
第103条第2款...
第104条武装叛...
第105条第1款...
第105条第2款...
第107条资助危...
第108条投敌叛...
第109条叛逃罪
第110条间谍罪
第111条为境外...
第112条资敌罪
第190条逃汇罪
1989人民检察...
余某希故意伤害案...
[第1602号]...
[第1262号]...
[第989号]吴...
陈某1贩卖、运输...
《关于办理非法从...
[第981号]刘...
[第413号]练...
《关于依法惩治拐...
[第809号]杜...
陈某、董某江等人...
政检[2013]...
刘某春贪污案 —...
[第1267号]...
[第1407号]...
高某路过失致人死...
[第1212号]...
[第105号]张...
法释〔2003〕...
高某某强奸案 —...
钱某甲、钱某乙挪...
孙某某信用卡诈骗...
廖某1等盗掘古墓...
[第1506号]...
[第145号]姚...
[第747号]汪...
(检例第62号)...
[第1694号]...
卫某龙、龚某、薛...
俄某某放火案 —...
2023最高人民...
[第278号]宋...
陈某鹏等传播淫秽...
[第711号]胡...
王某洪诈骗案 —...
袁某胜强制猥亵案...
[第1146号]...
[第1019号]...