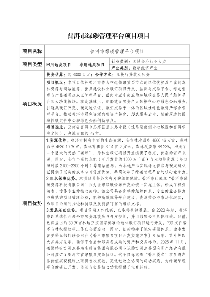
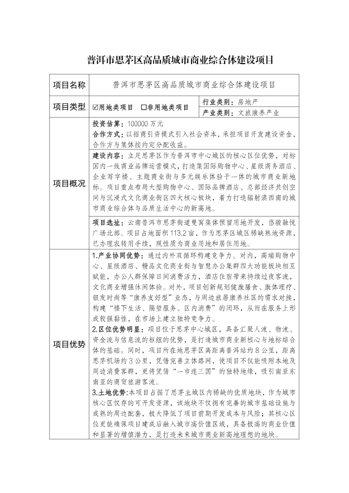
书刊名称:云南省低空飞行设备展示交易及售后服务中心项目
发布作者:FLBOOK会员
发布时间:2024-09-02
阅读次数:277
书刊简介:云南省低空飞行设备展示交易及售后服务中心项目2024.9.2
其他信息:《云南省低空飞行设备展示交易及售后服务中心项目》电子宣传画册作品由FLBOOK会员于2024-09-02制作并发布于FLBOOK电子杂志制作平台。FLBOOK是一款HTML5电子杂志、电子书刊、电子画册制作平台,使用FLBOOK可以快速制作和发布电子书刊作品。
38.普洱市江城...
普洱市镇沅县“爷...
勐海产业园区中小...
凤庆县低空旅游产...
普洱市镇沅县哀牢...
普洱市孟连县咖啡...
普洱市思茅区澜湄...
云南电网销售电价...
现代物流产业潜在...
云南鹤庆产业园区...
普洱市景谷县城市...
绿色食品产业链政...
西双版纳州勐海县...
嘎灑產業集聚區商...
项目洽谈标准化流...
西双版纳跨境电商...
13.普洱市宁洱...
片区联动发展建设...
景洪市大渡岗田园...
勐腊(磨憨)重点...
普洱市倚象山茶博...
云南沿边产业园区...
普洱市茶产业重点...
景洪市中华腐生牛...
鹤庆县绿色低碳水...
普洱市宁洱县西岭...
迪庆州优惠政策清...
医美产业产业潜在...
《滇粤合作专报》...
普洱市澜沧县东回...
怒江州草果无人机...
勐海县雨林大道综...
澜湄次区域国际傣...
西双版纳州景洪市...
云南省情、优势及...
西盟老县城影视基...
普洱市思茅区生物...
云南思茅产业园区...
普洱市镇沅县五一...
景洪市雨林秘境·...