书刊名称:项目介绍-专业医生版
发布作者:FLBOOK会员
发布时间:2025-12-01
阅读次数:159
书刊简介:项目介绍-专业医生版
其他信息:《项目介绍-专业医生版》电子宣传画册作品由FLBOOK会员于2025-12-01制作并发布于FLBOOK电子杂志制作平台。FLBOOK是一款HTML5电子杂志、电子书刊、电子画册制作平台,使用FLBOOK可以快速制作和发布电子书刊作品。
1055 环境荷...
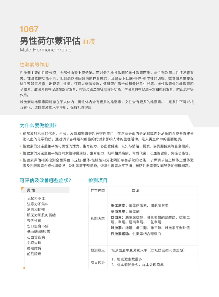
项目介绍-专业医...
干血片采样指南
0866 慢性食...
粪便检体采样指南
项目介绍
口腔拭子采样指南
1131 氧化压...
0999 毒性元...
1251-2 辅...
样本采样视频
NAD干血片采样...
检测项目介绍视频
0995 毒性元...
2010 酒精代...
尿液检体采样指南
0815 睡眠荷...
免疫基因分析2....
1069 停经后...
0845 氨基酸...
1431-2脂肪...