书刊名称:香格里拉市哈木谷高品质野奢民宿集群建设项目
发布作者:FLBOOK会员
发布时间:2026-04-08
阅读次数:26
书刊简介:香格里拉市哈木谷高品质野奢民宿集群建设项目
其他信息:《香格里拉市哈木谷高品质野奢民宿集群建设项目》电子宣传画册作品由FLBOOK会员于2026-04-08制作并发布于FLBOOK电子杂志制作平台。FLBOOK是一款HTML5电子杂志、电子书刊、电子画册制作平台,使用FLBOOK可以快速制作和发布电子书刊作品。
勐海农产品加工园...
普洱市宁洱县茯苓...
云南普洱市中药材...
怒江州乡村旅游金...
镇沅县澜沧江文旅...
澜湄次区域国际傣...
昆明市现代物流产...
绿色建材产业潜在...
造纸和纸制品业潜...
西双版纳州勐腊县...
林产业投资机会清...
普洱市思茅区洗马...
鹤庆县云鹤镇商业...
生物技术药产业潜...
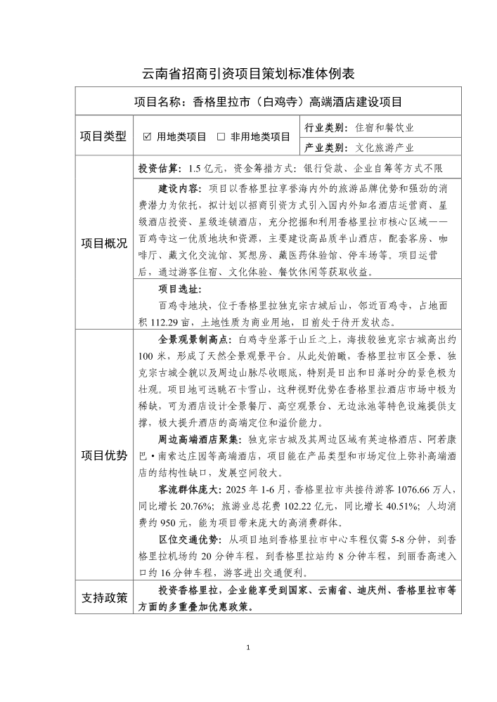
香格里拉市(白鸡...
普洱市思茅区龙潭...
孟连县芒掌边民互...
勐臘縣水岸新城建...
普洱市思茅区生物...
普洱市镇沅县老乌...
勐往乡澜沧江沿岸...
玉溪市锂电池电解...
孟连县咖啡精深加...
勐臘縣“中老”文...
勐满口岸特色小镇...
景洪市橡胶木家具...
普洱市景东县亚热...
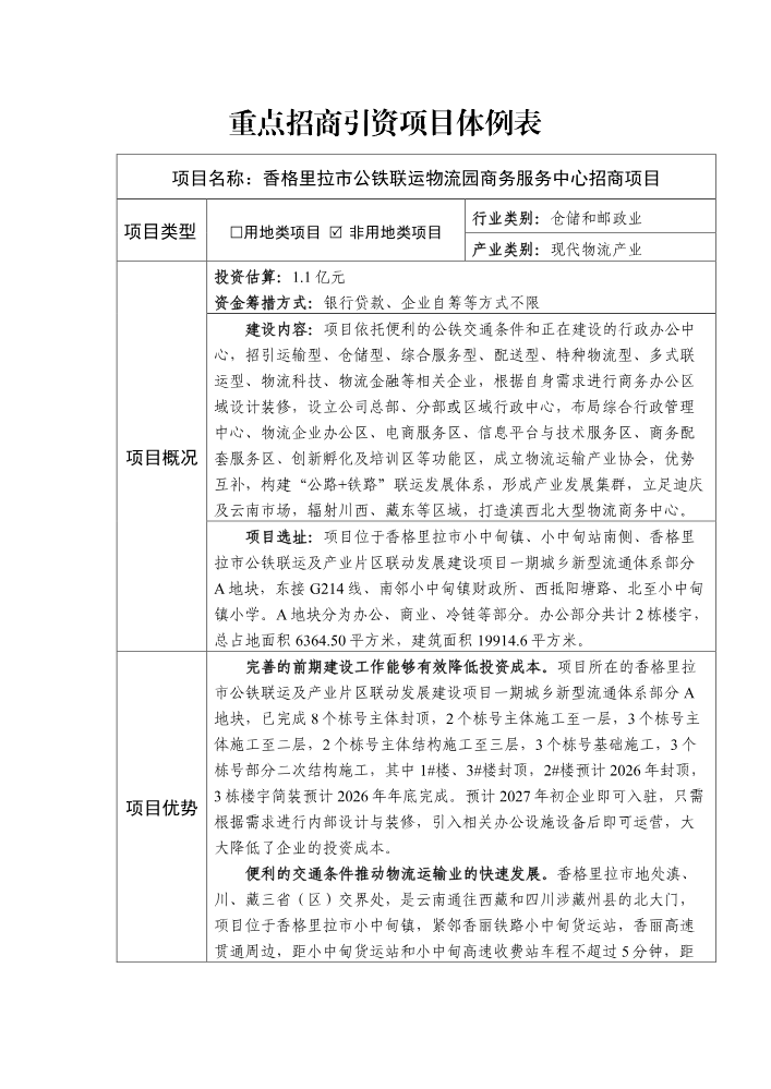
香格里拉市公铁联...
云南墨江产业园区...
通海县国家历史文...
昆明市花卉产业链...
孟连县水系融合发...
勐海县雨林大道综...
景洪市勐旺乡热带...
香格里拉市中藏医...
中药民族药产业潜...
云普洱市中药、民...
嘎灑產業集聚區商...