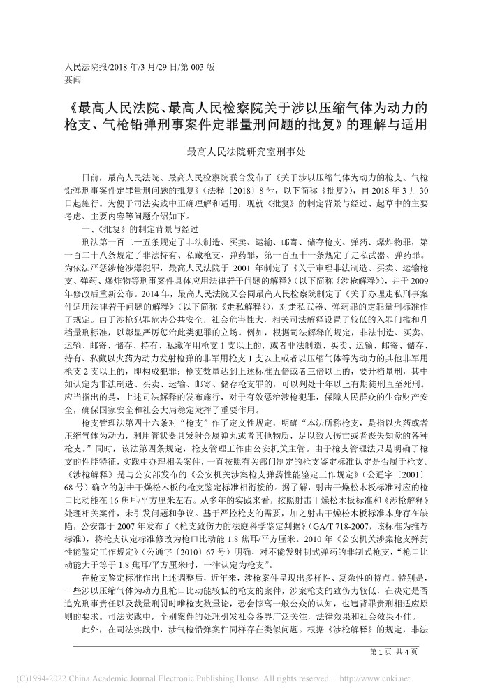
书刊名称:[第1168号]杨增龙故意杀人案——被告方申请排除非法证据的情形,如何把握证据收集合法性的证明责任,以及二审法院如何贯彻疑罪从无原则
发布作者:FLBOOK会员
发布时间:2025-06-08
阅读次数:187
书刊简介:被告方申请排除非法证据的情形,如何把握证据收集合法性的证明责任,以及二审法院如何贯彻疑罪从无原则
其他信息:《[第1168号]杨增龙故意杀人案——被告方申请排除非法证据的情形,如何把握证据收集合法性的证明责任,以及二审法院如何贯彻疑罪从无原则》电子宣传画册作品由FLBOOK会员于2025-06-08制作并发布于FLBOOK电子杂志制作平台。FLBOOK是一款HTML5电子杂志、电子书刊、电子画册制作平台,使用FLBOOK可以快速制作和发布电子书刊作品。
阅读3D版